Developer Guide
-
Table of Contents
Acknowledgements
- {list here sources of all reused/adapted ideas, code, documentation, and third-party libraries – include links to the original source as well}
- This project is based on the AddressBook Level-3 application.
- Class names were renamed from AB3 defaults to CatPals-related names with the help of Cursor to improve development efficiency(to help us focus on functional code development)
Setting up, getting started
Refer to the guide Setting up and getting started.
Design
.puml files used to create diagrams are in this document docs/diagrams folder. Refer to the PlantUML Tutorial at se-edu/guides to learn how to create and edit diagrams.
Architecture

The Architecture Diagram given above explains the high-level design of the App.
Given below is a quick overview of main components and how they interact with each other.
Main components of the architecture
Main (consisting of classes Main and MainApp) is in charge of the app launch and shut down.
- At app launch, it initializes the other components in the correct sequence, and connects them up with each other.
- At shut down, it shuts down the other components and invokes cleanup methods where necessary.
The bulk of the app’s work is done by the following four components:
-
UI: The UI of the App. -
Logic: The command executor. -
Model: Holds the data of the App in memory. -
Storage: Reads data from, and writes data to, the hard disk.
Commons represents a collection of classes used by multiple other components.
How the architecture components interact with each other
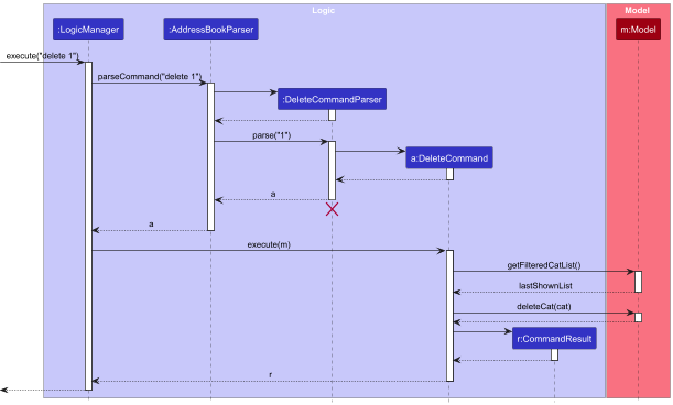
The Sequence Diagram below shows how the components interact with each other for the scenario where the user issues the command delete 1.

Each of the four main components (also shown in the diagram above),
- defines its API in an
interfacewith the same name as the Component. - implements its functionality using a concrete
{Component Name}Managerclass (which follows the corresponding APIinterfacementioned in the previous point.
For example, the Logic component defines its API in the Logic.java interface and implements its functionality using the LogicManager.java class which follows the Logic interface. Other components interact with a given component through its interface rather than the concrete class (reason: to prevent outside component’s being coupled to the implementation of a component), as illustrated in the (partial) class diagram below.

The sections below give more details of each component.
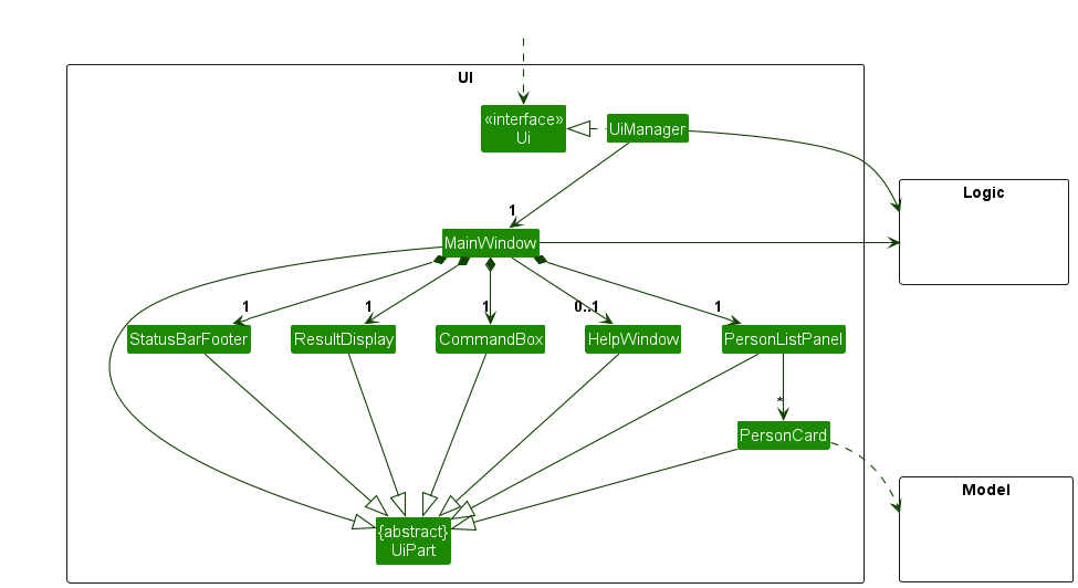
UI component
The API of this component is specified in Ui.java

The UI consists of a MainWindow that is made up of parts e.g.CommandBox, ResultDisplay, PersonListPanel, StatusBarFooter etc. All these, including the MainWindow, inherit from the abstract UiPart class which captures the commonalities between classes that represent parts of the visible GUI.
The UI component uses the JavaFx UI framework. The layout of these UI parts are defined in matching .fxml files that are in the src/main/resources/view folder. For example, the layout of the MainWindow is specified in MainWindow.fxml
The UI component,
- executes user commands using the
Logiccomponent. - listens for changes to
Modeldata so that the UI can be updated with the modified data. - keeps a reference to the
Logiccomponent, because theUIrelies on theLogicto execute commands. - depends on some classes in the
Modelcomponent, as it displaysPersonobject residing in theModel.
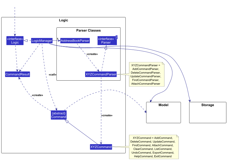
Logic component
API : Logic.java
Here’s a (partial) class diagram of the Logic component:

The sequence diagram below illustrates the interactions within the Logic component, taking execute("delete 1") API call as an example.

DeleteCommandParser should end at the destroy marker (X) but due to a limitation of PlantUML, the lifeline continues till the end of diagram.
How the Logic component works:
- When
Logicis called upon to execute a command, it is passed to anAddressBookParserobject which in turn creates a parser that matches the command (e.g.,DeleteCommandParser) and uses it to parse the command. - This results in a
Commandobject (more precisely, an object of one of its subclasses e.g.,DeleteCommand) which is executed by theLogicManager. - The command can communicate with the
Modelwhen it is executed (e.g. to delete a person).
Note that although this is shown as a single step in the diagram above (for simplicity), in the code it can take several interactions (between the command object and theModel) to achieve. - The result of the command execution is encapsulated as a
CommandResultobject which is returned back fromLogic.
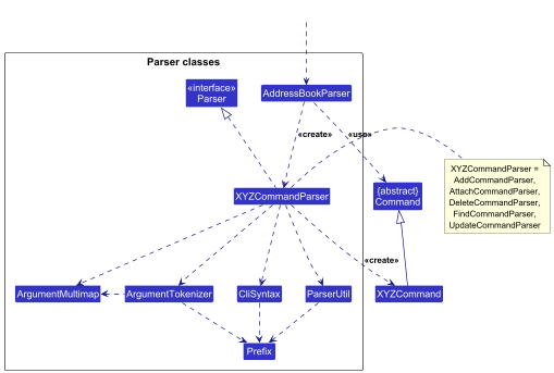
Here are the other classes in Logic (omitted from the class diagram above) that are used for parsing a user command:

How the parsing works:
- When called upon to parse a user command, the
AddressBookParserclass creates anXYZCommandParser(XYZis a placeholder for the specific command name e.g.,AddCommandParser) which uses the other classes shown above to parse the user command and create aXYZCommandobject (e.g.,AddCommand) which theAddressBookParserreturns back as aCommandobject. - All
XYZCommandParserclasses (e.g.,AddCommandParser,DeleteCommandParser, …) inherit from theParserinterface so that they can be treated similarly where possible e.g, during testing.
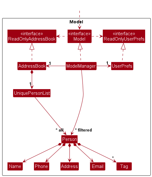
Model component
API : Model.java

The Model component,
- stores the address book data i.e., all
Personobjects (which are contained in aUniquePersonListobject). - stores the currently ‘selected’
Personobjects (e.g., results of a search query) as a separate filtered list which is exposed to outsiders as an unmodifiableObservableList<Person>that can be ‘observed’ e.g. the UI can be bound to this list so that the UI automatically updates when the data in the list change. - stores a
UserPrefobject that represents the user’s preferences. This is exposed to the outside as aReadOnlyUserPrefobjects. - does not depend on any of the other three components (as the
Modelrepresents data entities of the domain, they should make sense on their own without depending on other components)
Tag list in the AddressBook, which Person references. This allows AddressBook to only require one Tag object per unique tag, instead of each Person needing their own Tag objects.
Storage component
API : Storage.java

The Storage component,
- can save both address book data and user preference data in JSON format, and read them back into corresponding objects.
- inherits from both
AddressBookStorageandUserPrefStorage, which means it can be treated as either one (if only the functionality of only one is needed). - depends on some classes in the
Modelcomponent (because theStoragecomponent’s job is to save/retrieve objects that belong to theModel)
Common classes
Classes used by multiple components are in the seedu.address.commons package.
Implementation
This section describes some noteworthy details on how certain features are implemented.
Add feature
The add command allows users to add a new cat profile to the cat notebook. It is implemented via AddCommand, which extends Command, and AddCommandParser, which parses the user’s input.
Format: add n/NAME t/TRAIT l/LOCATION [h/HEALTH_STATUS]
-
n/NAME,t/TRAIT, andl/LOCATIONare required. -
h/HEALTH_STATUSis optional. - You can specify up to 3
t/TRAITprefixes, but duplicate traits are not allowed.

The add command works as follows:
-
LogicManagerreceives the command string and delegates parsing toAddressBookParser. -
AddressBookParseridentifies theaddkeyword and creates anAddCommandParser, which parses the remaining arguments (name, trait, location, and optional health status) into aCatobject wrapped in anAddCommand. -
LogicManagercallsAddCommand#execute(model). -
AddCommandchecks for duplicates viaModel#hasCat(cat). If a cat with the same name already exists, aCommandExceptionis thrown. - If no duplicate is found,
Model#addCat(cat)is called to persist the new cat. - A
CommandResultis returned with a success message.
Attach feature
The attach command allows users to attach an image to an existing cat profile, identified by index or name. It is implemented via AttachCommand, which extends Command, and AttachCommandParser, which parses the user’s input.
Format: attach INDEX IMAGE_PATH or attach CAT_NAME IMAGE_PATH

The attach command works as follows:
-
LogicManagerreceives the command string and delegates parsing toAddressBookParser. -
AddressBookParseridentifies theattachkeyword and creates anAttachCommandParser, which parses the target (index or name) and the image file path into anAttachCommand. -
LogicManagercallsAttachCommand#execute(model). -
AttachCommandfirst verifies that the specified image file exists on disk. If not, aCommandExceptionis thrown. - The target cat is resolved:
- If an index was given, the cat is retrieved from the filtered list via
Model#getFilteredCatList(). An out-of-bounds index throws aCommandException. - If a name was given, the cat is searched case-insensitively across the full cat list via
Model#getAddressBook(). A missing name throws aCommandException.
- If an index was given, the cat is retrieved from the filtered list via
- A new
Catobject is constructed with the updated image, andModel#setCat(catToEdit, updatedCat)is called. - A
CommandResultis returned with a success message.
Delete feature
The delete command allows users to remove an existing cat profile from the cat notebook, identified by index or name. It is implemented via DeleteCommand, which extends Command, and DeleteCommandParser, which parses the user’s input.
Format: delete INDEX or delete CAT_NAME
The delete command works as follows:

-
LogicManagerreceives the command string and delegates parsing toAddressBookParser. -
AddressBookParseridentifies thedeletekeyword and creates aDeleteCommandParser, which attempts to parse the argument as an index first. If that fails, it treats the argument as a cat name (case-sensitive). -
LogicManagercallsDeleteCommand#execute(model). -
DeleteCommandretrieves the current filtered cat list viaModel#getFilteredCatList(). - The target cat is resolved:
- If an index was given, the cat at that position is retrieved. An out-of-bounds index throws a
CommandException. - If a name was given, the cat is located by exact name match. If no match is found, a
CommandExceptionis thrown.
- If an index was given, the cat at that position is retrieved. An out-of-bounds index throws a
-
Model#deleteCat(cat)is called to remove the cat from the address book. - A
CommandResultis returned with a success message.
Update feature
Find feature
Export feature
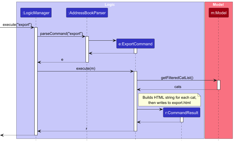
The export feature allows users to export the currently displayed cat list to an HTML file (export.html). It is implemented via ExportCommand, which extends Command.
Unlike most commands, ExportCommand does not require a dedicated parser class — AddressBookParser instantiates it directly since the export command takes no arguments.
The following sequence diagram shows how an export operation is carried out:

The export command works as follows:
-
LogicManagerreceives the command string"export"and delegates parsing toAddressBookParser. -
AddressBookParserdirectly creates anExportCommandwith no intermediate parser. -
LogicManagercallsExportCommand#execute(model). -
ExportCommandretrieves the currently filtered cat list viaModel#getFilteredCatList(). This respects any activefindfilters — only the cats currently shown in the UI are exported. - An HTML string is built for each cat and written to
export.htmlin the application’s working directory. - A
CommandResultis returned indicating how many cats were exported.
export is not undoable — it does not modify address book data, so executing export clears any previously saved undo state.
Clear feature
List feature
Undo/redo feature
The proposed undo/redo mechanism is facilitated by VersionedAddressBook. It extends AddressBook with an undo/redo history, stored internally as an addressBookStateList and currentStatePointer. Additionally, it implements the following operations:
-
VersionedAddressBook#commit()— Saves the current address book state in its history. -
VersionedAddressBook#undo()— Restores the previous address book state from its history. -
VersionedAddressBook#redo()— Restores a previously undone address book state from its history.
These operations are exposed in the Model interface as Model#commitAddressBook(), Model#undoAddressBook() and Model#redoAddressBook() respectively.
Given below is an example usage scenario and how the undo/redo mechanism behaves at each step.
Step 1. The user launches the application for the first time. The VersionedAddressBook will be initialized with the initial address book state, and the currentStatePointer pointing to that single address book state.

Step 2. The user executes delete 5 command to delete the 5th person in the address book. The delete command calls Model#commitAddressBook(), causing the modified state of the address book after the delete 5 command executes to be saved in the addressBookStateList, and the currentStatePointer is shifted to the newly inserted address book state.

Step 3. The user executes add n/David t/Tabby l/Utown … to add a new cat. The add command also calls Model#commitAddressBook(), causing another modified address book state to be saved into the addressBookStateList.

Model#commitAddressBook(), so the address book state will not be saved into the addressBookStateList.
Step 4. The user now decides that adding the person was a mistake, and decides to undo that action by executing the undo command. The undo command will call Model#undoAddressBook(), which will shift the currentStatePointer once to the left, pointing it to the previous address book state, and restores the address book to that state.

currentStatePointer is at index 0, pointing to the initial AddressBook state, then there are no previous AddressBook states to restore. The undo command uses Model#canUndoAddressBook() to check if this is the case. If so, it will return an error to the user rather
than attempting to perform the undo.
The following sequence diagram shows how an undo operation goes through the Logic component:

UndoCommand should end at the destroy marker (X) but due to a limitation of PlantUML, the lifeline reaches the end of diagram.
Similarly, how an undo operation goes through the Model component is shown below:

The redo command does the opposite — it calls Model#redoAddressBook(), which shifts the currentStatePointer once to the right, pointing to the previously undone state, and restores the address book to that state.
currentStatePointer is at index addressBookStateList.size() - 1, pointing to the latest address book state, then there are no undone AddressBook states to restore. The redo command uses Model#canRedoAddressBook() to check if this is the case. If so, it will return an error to the user rather than attempting to perform the redo.
Step 5. The user then decides to execute the command list. Commands that do not modify the address book, such as list, will usually not call Model#commitAddressBook(), Model#undoAddressBook() or Model#redoAddressBook(). Thus, the addressBookStateList remains unchanged.

Step 6. The user executes clear, which calls Model#commitAddressBook(). Since the currentStatePointer is not pointing at the end of the addressBookStateList, all address book states after the currentStatePointer will be purged. Reason: It no longer makes sense to redo the add n/David t/Tabby l/Utown … command. This is the behavior that most modern desktop applications follow.

The following activity diagram summarizes what happens when a user executes a new command:

Design considerations:
Aspect: How undo & redo executes:
-
Alternative 1 (current choice): Saves the entire address book.
- Pros: Easy to implement.
- Cons: May have performance issues in terms of memory usage.
-
Alternative 2: Individual command knows how to undo/redo by itself.
- Pros: Will use less memory (e.g. for
delete, just save the person being deleted). - Cons: We must ensure that the implementation of each individual command are correct.
- Pros: Will use less memory (e.g. for
{more aspects and alternatives to be added}
[Proposed] Data archiving
{Explain here how the data archiving feature will be implemented}
Documentation, logging, testing, configuration, dev-ops
Appendix: Requirements
Product scope
Target user profile:
- is a member of NUS Cate Cafe CCA
- has a need to manage a significant number of stray cats in NUS Campus
- prefer desktop apps over other types
- can type fast
- prefers typing to mouse interactions
- is reasonably comfortable using CLI apps
Value proposition:
Provides fast, CLI-optimized access to information of stray cats living in NUS campus so volunteers can reliably identify cats and keep key status details up to date. Designed for personal or small-team use; not a veterinary medical system, shelter operations tool, or public registry.
User stories
Priorities:
MVP - * * * *, High (must have) - * * *, Medium (nice to have) - * *, Low (unlikely to have) - *
| Priority | As a … | I want to … | So that I can… |
|---|---|---|---|
* * * * |
regular feeder | search a cat by name/alias in the CLI | identify it quickly on the spot |
* * * * |
volunteer | update a cat’s key status fields (e.g., sterilised/ear-tipped, friendliness, usual area) | our data stays accurate for small-team coordination |
* * * * |
volunteer | add cat entries | keep the record of a newly-found stray cat |
* * * * |
user | delete a cat profile | remove duplicate entries or data errors to keep the database clean |
* * * |
frequent user | use short-hand flags (e.g., -n for name, -t for territory) | type faster |
* * * |
volunteer | add and search by multiple identifiers (alias, coat color, landmark) | still find a cat when I don’t know its name |
* * * |
volunteer updating a cat’s record | prompted by the CLI for confirmation before applying changes | not accidentally overwrite important information |
* * * |
volunteer | export the list of cats data stored in this app | get a physical copy of the list |
* * * |
volunteer | undo or revert my last update | be away from the risk where accidental edits permanently corrupt records |
* * * |
volunteer | tag a cat with quick flags (e.g., “shy”, “approachable”, “avoid”) | interact safely and consistently |
* * * |
user | see a quick profile of each cat on the main page | get an overview of all the cats without diving into details |
* * * |
new user | run a guided “first-time” CLI help command | learn the workflow quickly |
* * * |
volunteer | filter cats by certain attributes | get the information of a group of cats that share some similarities |
* * * |
volunteer | attach an image of the cat | see how the cat is looked like in the most directly way |
* * |
user | use a personal account and a corresponding key to login | be away from the issue that unauthorized users will have access to this system |
* * |
user | attach a link that keeps an archive of the cat (videos, more pirctures) for each cat recorded in this system | more information of cats can be retrieved without taking up storage inside of this app |
* * |
commitee member | edit a cat’s profile to change their status to “adopted” | stop deploying resources for cats that are no longer on campus |
* * |
volunteer | mark a cat’s entry grey to indicate that the cat has unfortunately died | show respect and R.I.P to cats |
* * |
first time user | learn how to use this app with a tutorial provided when I first open it | get myself familiar without exploring by myself |
* |
volunteer | auto-identify a cat from a photo using on-device recognition | be free from typing names at all |
* |
volunteer | see a list of “Missing in Action” cat | rescue them in time |
* |
volunteer | use fuzzy search and typo tolerance | find cats quickly even with imperfect spelling |
* |
volunteer | “favorite” a set of cats | pull up my usual watchlist with one command |
* |
volunteer | create a “needs follow-up” note (non-medical) | be in the situation where the next person knows what to check without guessing |
* |
volunteer | maintain a “cat family tree / social graph” (friendships, rivalries, territories) | understand colony dynamics over time |
* |
volunteer | record structured medical observations (symptoms checklist + severity) | get to the concerns consistently (not a diagnosis) |
* |
volunteer | log medication administration (drug name, dosage, time, handler) | track the treatment history and thus reduces mistakes |
* |
volunteer | get “triage suggestions” based on symptoms | know whether to monitor, isolate, or escalate (high-risk, needs careful disclaimers) |
* |
volunteer | use arrow keys (or command history) | quickly repeat a previous complex command without re-typing it entirely |
* |
volunteer | keep track of where the cat is last seen (especially if out of its own territory) | track the cat in a more detailed way |
{More to be added}
Use cases
(For all use cases below, the System is the CatPals app and the Actor is the user, unless specified otherwise)
Use case 1 (U1): Add a cat
MSS
- User requests to add a cat
-
CatPals adds the cat
Use case ends.
Extensions
-
1a. The provided name is blank.
- 1a1. CatPals shows an error message: “Name must not be blank!”. Use case ends.
-
1b. The name length exceeds 30 characters.
- 1b1. CatPals shows an error message: “Name must be no longer than 30 chars!”. Use case ends.
-
1c. The name contains symbols.
- 1c1. CatPals shows an error message: “The name must not contain symbols!”. Use case ends.
-
1d. A cat with the same name already exists in CatPals.
- 1d1. CatPals shows an error message: “The cat name already exists!”. Use case ends.
-
1e. The trait field is blank.
- 1e1. CatPals shows an error message: “Your Add command is incomplete. Please enter again.”. Use case ends.
-
1f. The user inputs more than 3 traits.
- 1f1. CatPals shows an error message: “You added more than 3 traits to the cat. Please only add up to 3 traits.”. Use case ends.
-
1g. The user inputs duplicate traits.
- 1g1. CatPals shows an error message: “You cannot add duplicate traits!”. Use case ends.
-
1h. The location field is blank.
- 1h1. CatPals shows an error message: “Location must not be blank!”. Use case ends.
-
1i. The location length exceeds 50 characters.
- 1i1. CatPals shows an error message: “Location must be no longer than 50 chars!”. Use case ends.
-
1j. The user inputs duplicate locations.
- 1j1. CatPals shows an error message: “You cannot add duplicate locations!”. Use case ends.
Use case 2 (U2): Delete a cat
MSS
- User requests to list cats
- CatPals shows a list of cats
- User requests to delete a specific cat in the list
-
CatPals deletes the cat
Use case ends.
Extensions
-
2a. The list is empty.
Use case ends.
-
3a. The user requests to delete by name.
- 3a1. The name is blank.
- 3a1a. CatPals shows an error message: “The info to be deleted must not be blank!”. Use case ends.
- 3a2. The name contains symbols.
- 3a2a. CatPals shows an error message: “The name must not contain symbols!”. Use case ends.
- 3a3. The name does not match any cat in CatPals.
- 3a3a. CatPals shows an error message: “The input name does not match any cat in CatPal. Is there a typo?”. Use case ends.
- 3a1. The name is blank.
-
3b. The user requests to delete by number (index).
- 3b1. The number is blank.
- 3b1a. CatPals shows an error message: “The info to be deleted must not be blank!”. Use case ends.
- 3b2. The number is out of range (invalid index).
- 3b2a. CatPals shows an error message: “The input number is out of range. Please try again.”. Use case resumes at step 2.
- 3b1. The number is blank.
Use case 3 (U3): Search for a cat using its name
MSS
- User requests to find a specific cat by name
- CatPals shows all cat profiles that match the search
-
User selects a cat profile from the search results to view its details
Use case ends.
Extensions
-
2a. The list is empty.
Use case ends.
-
3a. The name is missing for the find command.
-
3a1. CatPals shows an error message: “Name is missing for this find command.”.
Use case ends.
-
-
3b. The name contains symbols.
-
3b1. CatPals shows an error message: “The name must not contain symbols”.
Use case ends.
-
-
3c. There is no profile with a matching name.
-
3c1. CatPals shows an error message: “There is no such profile in my records! Is there a typo?”.
Use case ends.
-
Use case 4 (U4): Help command
MSS
- User requests to see the help guide
-
CatPals shows a list of available commands and their formats
Use case ends.
Extensions
-
1a. The help command is typed incorrectly.
-
1a1. CatPals shows an error message: “No such command found!”.
Use case ends.
-
Use case 5 (U5): Update cat status
MSS
- User requests to list cats
- CatPals shows a list of cats
- User requests to update the status (traits, location, or health) of a specific cat in the list
-
CatPals updates the status of the cat
Use case ends.
Extensions
-
2a. The list is empty.
Use case ends.
-
3a. The user requests to update by name.
- 3a1. The name is blank.
- 3a1a. CatPals shows an error message: “The info to be deleted must not be blank!”. Use case ends.
- 3a2. The name contains symbols.
- 3a2a. CatPals shows an error message: “The name must not contain symbols!”. Use case ends.
- 3a3. The name does not match any cat in CatPals.
- 3a3a. CatPals shows an error message: “No such profile is found in my records. Please ensure the cat’s name is spelled correctly.”. Use case ends.
- 3a1. The name is blank.
-
3b. The user requests to update by index.
- 3b1. The index is blank.
- 3b1a. CatPals shows an error message: “The info to be deleted must not be blank!”. Use case ends.
- 3b2. The index is out of range (invalid index).
- 3b2a. CatPals shows an error message: “No such profile is found in my records. Please ensure the cat number is in the range!”. Use case resumes at step 2.
- 3b1. The index is blank.
-
3c. The updated status data is invalid.
- 3c1. The user inputs more than 3 traits.
- 3c1a. CatPals shows an error message: “You added more than 3 traits to the cat. Please only add up to 3 traits.”. Use case ends.
- 3c2. The user inputs duplicate traits or locations.
- 3c2a. CatPals shows an error message: “You cannot add duplicate [traits/locations]!”. Use case ends.
- 3c1. The user inputs more than 3 traits.
Use case 6 (U6): Undo last action
MSS
- User requests to undo the previous command
- CatPals reverts the last change made to the notebook
-
CatPals shows a success message confirming the restoration
Use case ends.
Extensions
-
1a. There is no previous command to undo.
-
1a1. CatPals shows an error message: “No more commands to undo!”.
Use case ends.
-
-
1b. The last command was a “Find” or “List” command (no state change).
-
1b1. CatPals shows an error message: “Last command did not change data; nothing to undo.”.
Use case ends.
-
Use case 7 (U7): Attach an image to a cat profile
MSS
- User requests to attach an image to a specific cat profile
- CatPals prompts the user to provide the file path of the image
- User provides the file path
- CatPals validates the file path and attaches the image to the cat profile
- CatPals shows a success message confirming the attachment Use case ends.
Extensions
- 4a. The provided file path is invalid or the file is not an image.
- 4a1. CatPals shows an error message: “Invalid file path or unsupported file type. Please provide a valid image file.”.
- 4a2. CatPals prompts the user to provide the file path again. Use case resumes at step 3.
Use case 8 (U8): Export cat data
MSS
- User requests to export cat data
- CatPals prompts the user to choose a file format (CSV or JSON)
- User selects a file format
- CatPals prompts the user to provide a file path for the export
- User provides the file path
- CatPals validates the file path and exports the cat data in the chosen format
-
CatPals shows a success message confirming the export
Use case ends.
Extensions
- 6a. The provided file path is invalid or not writable.
- 6a1. CatPals shows an error message: “Invalid file path or insufficient permissions. Please provide a valid file path.”.
- 6a2. CatPals prompts the user to provide the file path again. Use case resumes at step 5.
Use case 9 (U9): Filter cats by traits
MSS
- User requests to filter cats by specific traits
- CatPals prompts the user to input the traits to filter by
- User provides the traits
- CatPals validates the input and displays a list of cats that match the specified traits.
-
User selects a cat profile from the filtered list to view its details
Use case ends.
Extensions
- 4a. The user inputs invalid traits (e.g., more than 3 traits, duplicate traits).
- 4a1. CatPals shows an error message: “Invalid traits input. Please provide up to 3 unique traits.”.
- 4a2. CatPals prompts the user to input the traits again. Use case resumes at step 2.
- 4b. No cats match the specified traits.
- 4b1. CatPals shows a message: “No cats found with the specified traits.” Use case ends.
Non-Functional Requirements
- Should work on any mainstream OS as long as it has Java
17or above installed. - Should be able to hold up to 1000 persons without a noticeable sluggishness in performance for typical usage.
- A user with above average typing speed for regular English text (i.e. not code, not system admin commands) should be able to accomplish most of the tasks faster using commands than using the mouse.
Compatibility
- Should work on any mainstream OS (Windows, macOS, Linux) as long as Java
17or above is installed.
Performance
- Should be able to hold up to 1000 cat records without noticeable sluggishness in performance for typical usage.
- Response time for adding, deleting, or editing a record should be under 1 second.
- Search results should be displayed within 0.5 seconds of input.
Usability
- A user with above average typing speed for regular English text should be able to accomplish most tasks faster using commands than using the mouse.
- A new user should be able to complete their first cat record entry within 5 minutes.
Reliability
- Data should be automatically saved after each operation without requiring manual saving.
- Data should be fully recoverable after an unexpected application crash.
Maintainability
- Adding new fields should not require significant code refactoring.
Portability
- Should support exporting data in CSV or JSON format for backup or migration purposes.
{More to be added}
Glossary
- Mainstream OS: Windows, Linux, Unix, MacOS
- Private contact detail: A contact detail that is not meant to be shared with others
- JavaFX: A Java library used to build the graphical user interface (GUI) of this application
- FXML: An XML-based file format used by JavaFX to define the layout and structure of UI components separately from application logic
- Component: A self-contained, replaceable part of the application (e.g., UI, Logic, Model, Storage), each responsible for a distinct concern and communicating with others only through defined interfaces
- Coupling: The degree of dependency between components. Low coupling is preferred, as it means changes to one component are less likely to break others
- Model: The component that holds all in-memory application data (contacts, user preferences)
- ObservableList: A JavaFX list that automatically notifies listeners (such as the UI) when its contents change, enabling the display to refresh without manual intervention
- Filtered List: A view of the full contact list showing only entries that match current search criteria. It updates dynamically as the underlying data or filter changes\
- State/Address book state: A complete snapshot of the address book’s data at a given point in time. Used by the undo/redo feature to restore previous versions
- Commit (in undo/redo context): The act of saving the current address book state into history, analogous to saving a checkpoint. Not related to version control commits
- Sequence Diagram: A UML diagram showing how objects interact with each other in a specific time-ordered sequence of method calls
- Activity diagram: A UML diagram showing the flow of control through a process, including decision points and parallel actions
- Class diagram: A UML diagram showing the structure of classes, their attributes, methods, and relationships (e.g., inheritance, association)
- MSS: Main Success Scenario. Scenario)The primary, happy-path flow of a use case, describing what happens when everything goes as expected with no errors or exceptions
- PlantUML: A that generates UML diagrams from plain text descriptions. The .puml files in this project define all architectural diagrams
- Lifeline (in sequence diagrams): The vertical dashed line in a sequence diagram representing an object’s existence over time. It ends with a destroy marker (X) when the object is no longer needed
Appendix: Instructions for manual testing
Given below are instructions to test the app manually.
Launch and shutdown
-
Initial launch
- Download the jar file and copy into an empty folder
- Double-click the jar file Expected: Shows the GUI with a set of sample contacts. The window size may not be optimum.
-
Saving window preferences
- Resize the window to an optimum size. Move the window to a different location. Close the window.
- Re-launch the app by double-clicking the jar file.
Expected: The most recent window size and location is retained.
-
{ more test cases … }
Deleting a person
-
Deleting a person while all persons are being shown
- Prerequisites: List all persons using the
listcommand. Multiple persons in the list. - Test case:
delete 1
Expected: First contact is deleted from the list. Details of the deleted contact shown in the status message. Timestamp in the status bar is updated. - Test case:
delete 0
Expected: No person is deleted. Error details shown in the status message. Status bar remains the same. - Other incorrect delete commands to try:
delete,delete x,...(where x is larger than the list size)
Expected: Similar to previous.
- Prerequisites: List all persons using the
-
{ more test cases … }
Saving data
-
Dealing with missing/corrupted data files
- {explain how to simulate a missing/corrupted file, and the expected behavior}
-
{ more test cases … }